Works & Physical Planning
Pages Director Works & Physical Planning FUAMB
Arc. Suleiman Haruna
INTRODUCTION
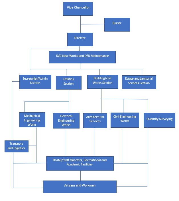
The FUAMB Directorate of Works and Physical Planning is one of the University’s statutory Non-Teaching Organs whose primary function is coordination of Physical planning, development and Maintenance of the University’s Physical assets and Infrastructure.
It is directly responsible to the Vice Chancellor and serves as a clearing house for all projects and infrastructural development of the University. It is made-up of several sub-units that are staffed with relevant and appropriate competences.
Its mandate include:
- Preparation of physical development schemes
- Vetting of Prospective or Invited consultants’ profiles
- Assessment and screening of proposals that may be submitted by consultants to the University.
- Supervision of works on new projects and maintenance of existing facilities.
- Promotion of interaction with producers of indigenous building materials and refinement of such materials to enhance their application in physical assets developments.
- Creation and development of devices that will progressively add value to prevailing thresholds.
- Provide effective support for research and commercialization of outcomes.
Mission
Vision
To plan, design and implement the sustainable development plan of campus infrastructure. e.g. to effectively support desired Academic, Social and related utilitarian activities (enforce compliance with the University’s master plan)
To cultivate and entrench a culture of
- Commendable Master plan management
- Efficient Infrastructure provision
- Quality control
- Sustainable development
- Interactive Community service
- The ultimate aim of the Directorate is the creation of a world- class, conducive and esthetically pleasing built environment, that reflects the institution’s strategic goal.
- Generate and develop state of the arts infrastructure with adequate potential for inspiring innovation, production of highly skilled agricultural practitioners and the promotion of desired transformation/commercialization of our farming practices.
Main Functions
- The primary functions of Works and Physical Planning as a Directorate include:
- Preparation of Physical Development plan
- Assessment and screening of physical development proposals that may be submitted by consultants.
- Vetting of consultants’ profiles and competences
- Coordination of all inputs required to provide conducive learning environment
- Supervision of on-going projects (new/maintenance) to ensure compliance with specifications and standards. Entrench quality control by enforcing compliance with NUC guidelines
Organizational Structure of a Career Development Centre (CDC)
